新余市乡村发展基金会欢迎您!
设为首页
·
收藏本站
·
繁體中文
首页
关于我们
战略方向
五大项目
公益项目
我要捐助
信息公示
新闻动态
最近更新:
新春暖基层 慈善乡村行
温暖迎新春 为爱加顿营养餐
我会开展“小手筑大爱”折翼天使关爱活动
2025年12月捐赠款拨付情况公告
我会召开第二届理事会第八次会议
机构简介
┊
组织架构
┊
政策法规
┊
联系我们
┊
颐养之家助老计划
┊
一屋一梦童新家园
┊
防贫保险
┊
失依女童护蕾行动
┊
益起来兴余
┊
我要捐助
┊
爱心榜
项目进展公示
┊
综合信息公示
┊
内部制度公示
┊
募捐信息公示
┊
公益资助信息公示
┊
新闻资讯
┊
民生动态
┊
热点关注
┊
通知公告
┊
信息公示
项目进展公示
综合信息公示
内部制度公示
募捐信息公示
公益资助信息公示
关注我们
公众号二维码
综合信息公示
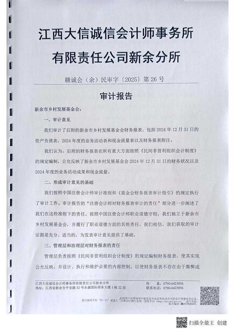
新余市乡村发展基金会2024年度审计报告
发布时间:2025/8/14 9:38:15 阅读量:1244
上一页:一屋一梦童新家园项目需求调研报告
下一页:新余市乡村发展基金会2024年度工作报告